欢迎来到彤升实业(上海)有限公司!
网站首页
|
关于我们
|
联系我们
热线电话:
133 9111 4936
网站首页
关于我们
产品展示
GH高温合金
定向凝固高温合金
铸造合金
精密合金
Inconel合金
哈氏合金
稀有金属
无磁钢
设备展示
联系我们
热门搜索:
GH高温合金
|
定向凝固高温合金
|
铸造合金
|
精密合金
|
Inconel合金
|
哈氏合金
|
产品分类
Product classification
>
GH高温合金
>
定向凝固高温合金
>
铸造合金
>
精密合金
>
Inconel合金
>
哈氏合金
>
稀有金属
>
无磁钢
彤升实业(上海)有限公司
联系人:陈经理
联系电话:133 9111 4936
133 2191 2721
地址:上海市松江区松江钢材城南区-5栋
您现在的位置是:网站首页 >
产品展示
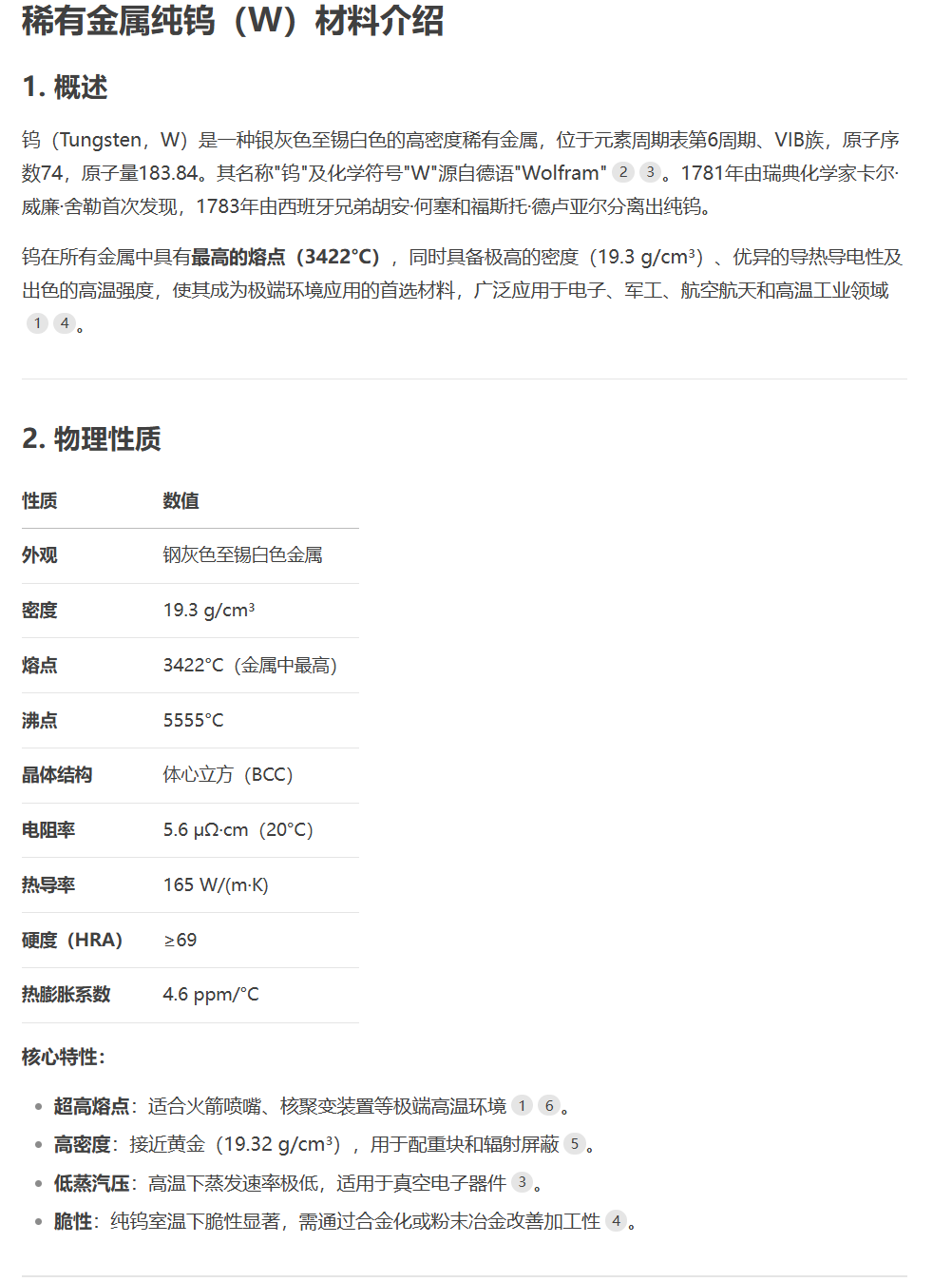
纯钨